多奇 IT 部落格

記錄著多奇數位在工作中對資訊技術的心得筆記

今天公司有客戶問了一個怎麼在Outlook 設定Gmail帳號的問題,原本想說這個是小問題啦,開啟IMAP五分鐘我就幫你搞定,結果沒想到搞了快半小時才處理掉這個問題。

最大的問題點是Google改了一下信任度的設定,不像以前只需要啟動IMAP,Outlook上設定IMAP伺服器後就好。

設定流程

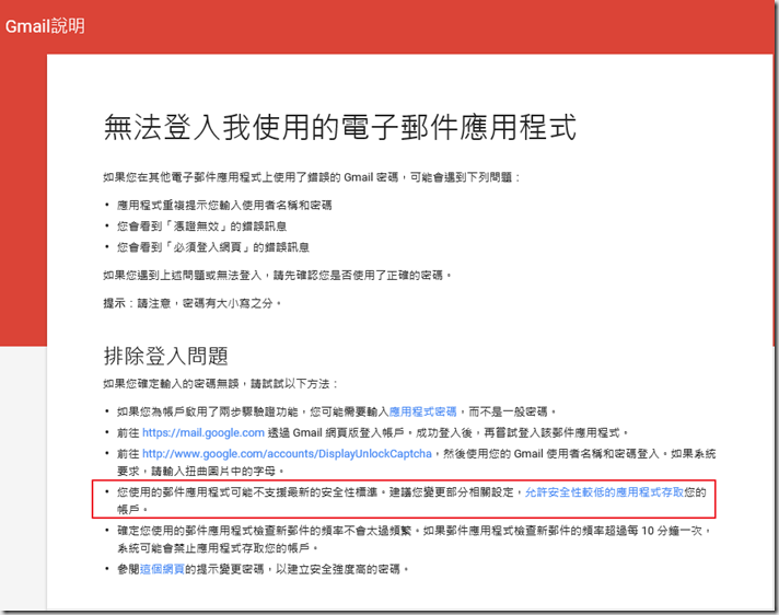
第一次設定的時候,跳出了一個視窗並提供了一個網頁,說明了設定失敗可能的原因。看了半天最有可能的是Outlook 不符合Google的安全性標準

image

所以登入了Google之後從「功能列表」中選擇「我的帳戶」。

image

從「我的帳戶」之中選擇「登入和安全性」。

image

在網頁的下方會有一個「允許安全性較低的應用程式」設定為「啟用」。

image

之後進入到Gmail中從齒輪中選擇「設定」。

image

接下來開啟IMAP的功能。

image

上述的設定就是在Google上面要開啟的設定,接下來是設定Outlook,開啟Outlook之後選擇「檔案」。

image

並選擇「新增帳戶」。

image

選擇「手動設定或其他伺服器類型」後點擊「下一步」。

image

勾選「POP或IMAP(P)」後選擇「下一步」。

image
輸入Gmail的帳號資訊,並在下方的帳戶類型選擇「IMAP」,內送郵件伺服器輸入:imap.gmail.com,外寄郵件伺服器輸入:smtp.gmail.com,並確認帳號密碼資訊都輸入正確後,點擊「其他設定」。

image

在「網際網路郵件設定」中選擇「外寄伺服器」的頁面,先勾選「我的外寄伺服器(SMTP)需要驗證」之後點選「使用下列登入」並在下方欄位中輸入使用者的Gmail帳號與密碼。

image

選擇「進階」的頁面內送與外寄伺服器都啟用「SSL」驗證,內送伺服器的連接埠為「993」,外寄伺服器的連接埠為「465」,都設定好之後點選「確定」。

image

回到「新增帳戶」後點擊「下一步」。

image

此時outlook會進行信件的內送與外寄的驗證,如果都完成正確後選擇「關閉」。

image

選擇「完成」後即可。

image

 

參考文件

== 要試用 Office 365 的朋友,請點 Office 365 Enterprise E3 試用版 – 30 天期 進行試用申請。 ==

留言與評論

livelyinsanity5

Zapraszamy usługi rolnicze leszczyńskie

livelyinsanity5

livelyinsanity5

Zapraszamy usługi rolnicze leszczyńskie

livelyinsanity5

livelyinsanity5

Zapraszamy usługi rolnicze leszczyńskie

livelyinsanity5

livelyinsanity5

Zapraszamy usługi rolnicze leszczyńskie

livelyinsanity5

hjfrank

請問: 現在 2019 年使用 Outlook 2016 還是可以設定 Gmail 信箱收發電子郵件嗎? 設定值還是一模一樣嗎? 謝謝。

hjfrank

本篇文章的留言功能已關閉!